欢迎你使用CRM,在这篇文章里,我们将会向你介绍作为员工可以使用的功能,如客户管理,任务审批,项目管理等,结合员工在客户跟进的各类问题,用CRM帮你快速落地解决。
1.4.1.无需注册账号,使用手机号可以直接登录系统
管理员会为你分配账号,在登录页面输入手机号和密码,就可以登录系统。
1.4.2.使用客户管理,实现销售自动化
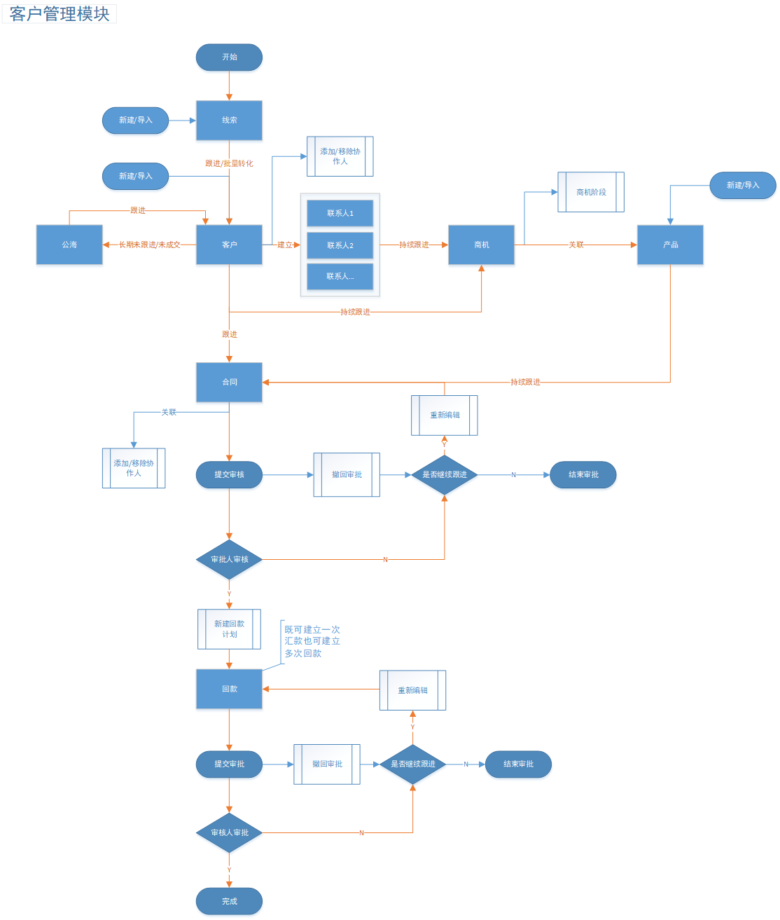
客户管理是业务开展的重心,一切业务活动都是围绕客户为中心而开展的,通过CRM客户模块可以全方位的管理企业客户的状态,理解、预判客户的需求,培育客户忠诚度。
查看待办事项
CRM拥有销售自动化提醒功能,为了及时跟进客户,更好的与同事互动,高效地推动客户进展。我们建议你可以定期查看CRM【客户管理】模块的待办事项,和右上角的通知按钮,以及时响应各任务的需求。
输入线索
线索是客户产生机会的最前端,一般是举行活动,陌生拜访、电话咨询、老客户介绍等多样方式获得的客户初级信息,这些信息在CRM中统称为线索。
在线索详情中,你可以随时添加跟进记录,设置下次联系时间,查看详细信息,添加沟通附件,所有操作一目了然。经过你的判断,该线索有合作需求或意向,你应该增加该线索的等级,转化为客户。
管理客户
客户是指有意向购买你的产品或服务满足其某种需求、产生直接经济关系的个人、团体或企业,可以通过线索转化而来,或是销售挖掘等多种渠道获取。在CRM的客户页面中,你可以找到熟悉的操作方式。
根据管理员设定的规则,如果你的客户一定时间未跟踪或者成交,该客户会被放入“公海”成为公共资源;如果在客户跟进过程中需要其他部门协助,请添加“团队成员”,让协助部门了解相关背景。
使用公海
公海中存放的是企业的公众客户资源,可以根据自己的销售情况在公海中领取需要的资源,不要放过任何一个成交机会。
创建商机
商机就是销售机会,你在与客户沟通的过程中,发现了客户的购买意向或可以合作的契合点,在【商机】页面中可以创建商机。
你在跟进商机的过程中,可以随时对商机阶段进行推进,商机的各个阶段是管理员按照不同的成交率来设定的。【商机】页面的操作和【客户】页面基本相同,是不是很简单。
合同/回款
恭喜你有了新的订单,请将合同信息及扫描件上传CRM,并建立回款计划与状态,CRM合同/回款管理改变了企业手工记录订单的历史。新建合同/回款时,你不仅可以在【合同】、【回款】页面新建,也可以在【客户】页面搜索客户名称,在客户详细信息页面中新建。


